20考研调剂的“全日制”与“非全”!
又到一年考研初试成绩查询阶段,许多考生看着眼前的成绩,手足无措。尤其是分数处在不到第一志愿,可是能够调剂的考生,真的是一脸茫然。不仅仅只是成绩,在检查调剂信息的时候,一些陌生的词汇,也让许多考生感到无助。这儿要给我们一般两个名词,“全日制”和“非全日制”。尤其是分数不理想,预备调剂的考生,能够重点参考。
全日制能否调剂非全?
在《18年硕士研究生招生工作管理规定》中有一条新规定:招生单位不得将全日制招生计划与非全日制招生计划相互调整使用。意思是说,如果一个学校某专业非全日制没招满,不得把非全的招生计划给全日制,反之亦然。而并不是有些同学理解的,全日制就不能调剂到非全日制了。
以南京大学为例,南京大学不接受校外调剂,校内调剂:全日制专业学位合格考生可以申请调剂至生源不足的本专业非全日制专业学位复试,具体事宜请咨询相关院(系)。

“全日制”与“非全日制”的差异
两者在学历上没有区别,都是硕士学历。区别在于,“全日制”为脱产学习,周一到周五上课,人事档案需要归到学校,可以在课余时间自由做兼职,但是以学业为主,没有正式编制内的工作,即使有编制工作,也要辞职读研;“非全日制”为周六日学习上课,可以不用辞职,可以有编制,工作日上班,周末到学校学习,比较辛苦,时间紧凑,人事档案不必归到学校。
那么既然可以申请调剂非全,会不会像有些人说的,调剂到非全就是大坑呢?还有大家比较关心的非全日制现在社会认可度怎么样,双证含金量高不高?下面从几个方面给家讲解一下非全日制以及申请非全日制注意事项:
申请调剂非全必须要注意:签非全日制申请表
有些学校非全日制生源不足,会给报考本校同专业但没上全日制复试名单的同学一个通知或信息,可以考虑调剂到同专业的非全日制,但是在申请调剂之前先签订一下调剂申请书(自愿申请书)。比如哈尔滨工业大学经济与管理学院,公布的复试名单中包括一部分有资格申请到会计专硕(非全日制)的全日制会计专硕考生名单,另外还有一份申请表:


大多数考研学生报考全日制硕士,在调剂的过程中,可能会变成全日制硕士已无调剂名额,只能调剂到非全日制的情况。该怎么办呢?
应届生调剂非全日制要考虑如下因素
(1).学制长,一般情况下为2-3年,并且在很多院校,规定的非全日制研究生学制是比全日制研究生长的。
(2)学费贵、没有奖助学金(个别学校为争取生源也有提供独立奖学金的)。但是,因为是非全日制,所以为一边读研和一边工作提供了便利,也算是能缓解读研成本的一个好机会;
(3)多为周末或晚上上课(与全日制分开上课的人脉问题以及能否充分利用学校资源的问题,如果同时工作的话还要考虑是否能坚持几年周末学习);
(4)不迁户口和档案,不提供住宿(租房费用要考虑进去,尤其是一线大城市的房租);
(5)有些学校要求非全日制必须是定向培养(毕业后回定向单位工作,不安排就业派遣,无法参加校招)。
备注:大多数高校招收非全日制要求定向就业,拟录取时要跟招生单位签订协议书。哈尔滨工业大学非全日制相关说明:

注:
定向就业:毕业后按定向合同就业。“在职研究生考生”、“单独考试考生”、“强军计划”及“少数民族高层次骨干人才计划”等属于定向就业。
非定向就业:按学校推荐、本人和用人单位双向选择的办法就业。非在职的学术学位和专业学位研究生考生属于非定向就业。
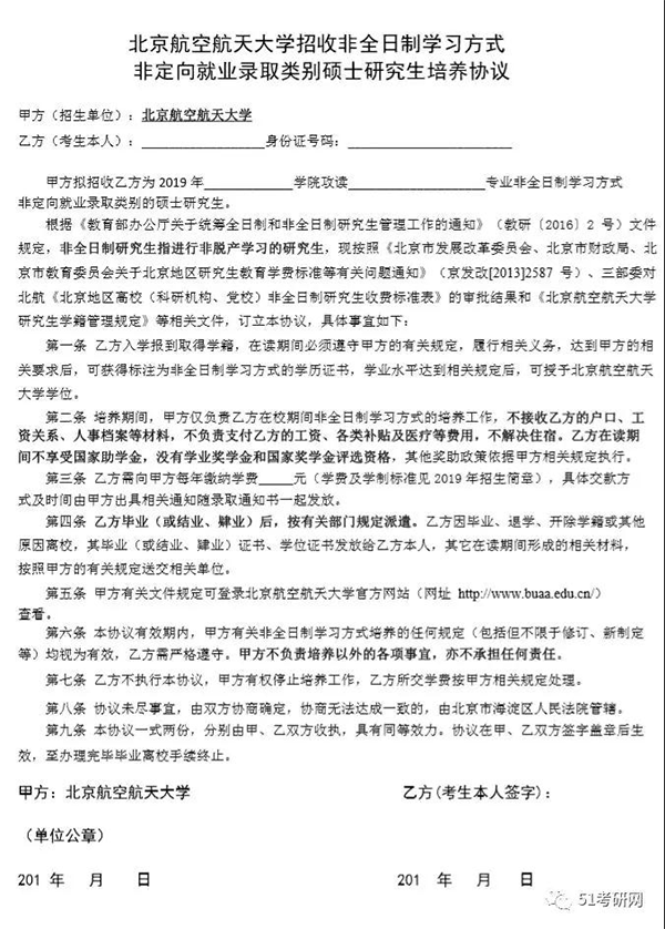
当然不是所有学校非全日制都要求定向就业,如下图北京航空航天大学,所以说还是要看具体招生单位的招生要求。

结论
假如读研是为了做学术,希望哪怕是从头考一次,也不能参与非全日制的调剂。虽然学历一样,但“非全日制”的学习时间有限,很难在学术上有所成就,且假如继续读博,难度也比较大。
另外,对于读研之后想考公务员或者编制,也建议大家先去各个招聘网站看看要求,有些招聘单位会明确写明:招聘对象为全日制学历研究生及以上学历人员。虽然现在也已经有政策明确规定不得歧视非全日制,但实际情况如何......如果有此职业规划的同学,建议慎重考虑。
最后,如果是一线城市名校的非全日制(说一线城市是因为一线城市就业机会多,有本地优势),尤其是那种明确说明可以和全日制学生实行同样培养方案的(一起上课,实习机会相同等),如果经济上可以承受,那么也是可以考虑的。学校的牌子很好,上课和实习也都一样,人脉资源也都能接触到,应该说还是有一定吸引力的。尤其是比较强调实践的专业(比如计算机、自动化等),只要真的有技术水平,又有实习经验,就业应该问题不大。
关于调剂非全这事没有绝对的答案,从别人那里听说的也不一定是真的,我们已经是一个能辨别利弊的成年人了,如果有一个机会摆在你面前,我不希望你只是犹豫、纠结要不要,而是真正的了解之后做一个正确的决定。
2025考研人数达388w,考研热度依旧火热!如何备战2026考研?哪个考研专业适合自己?在职考生如何备考?考研知识点繁多,择校困难大,和海天考研咨询老师聊一聊。网课面授多项选,专业辅导1对1,全年集训随时学!

上一篇:考研复试注意这四大细节



